honeypot link
skip to main content
MSD Довідник
версія для фахівців
МЕДИЧНІ ТЕМИ (УКРАЇНСЬКИЙ)
МЕДИЧНІ ТЕМИ (YCI)
РЕСУРСИ
ПРОЦЕДУРИ
ПРО
МЕДИЧНІ ТЕМИ (УКРАЇНСЬКИЙ)
<
ЗОБРАЖЕННЯ
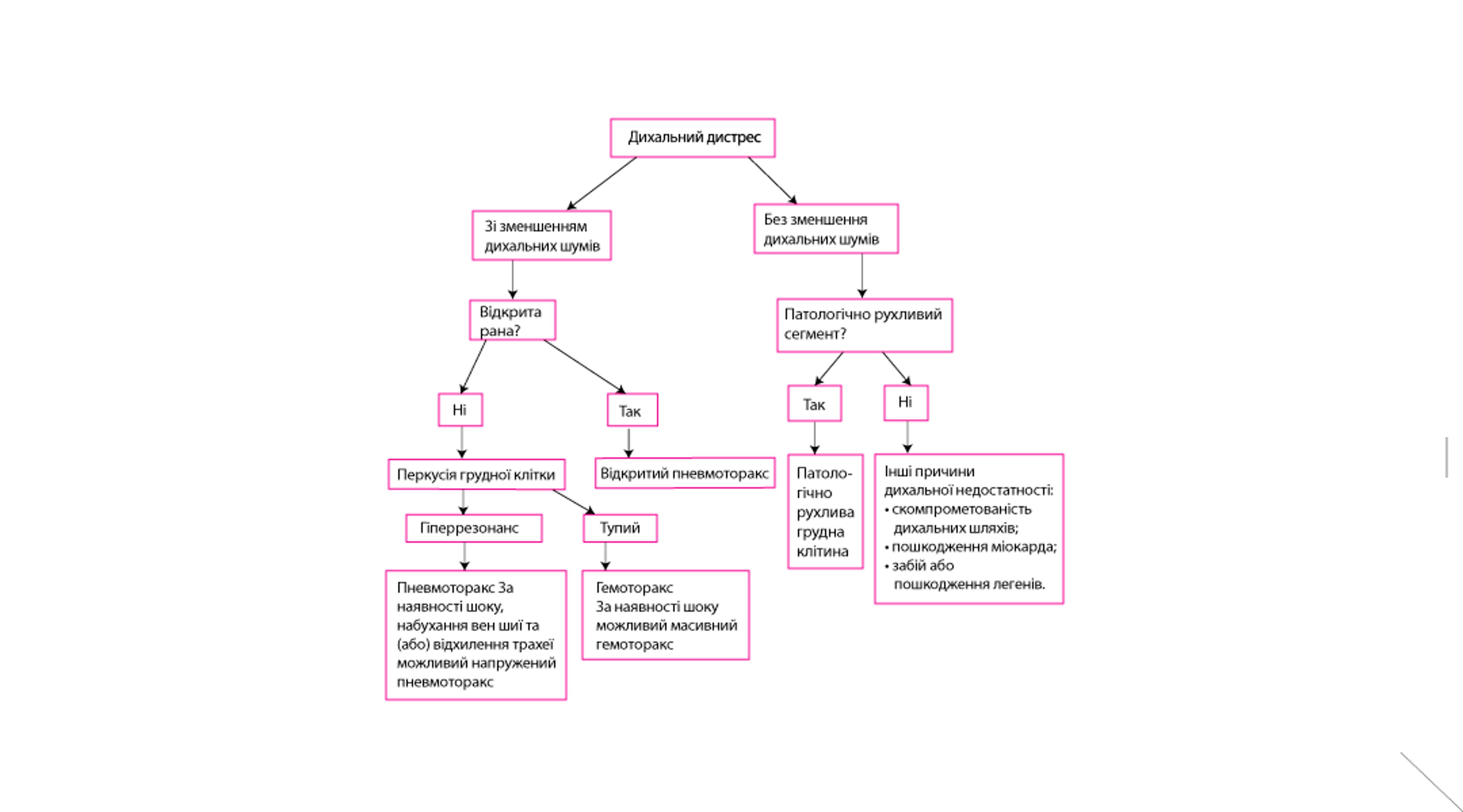
Спрощена, швидка оцінка пацієнтів з травмою грудної клітки та респіраторним дистрес-синдромом під час первинного обстеження
Серед цих тем
Загальні відомості про травму грудної клітки
>