Diagnóstico do derrame pleural
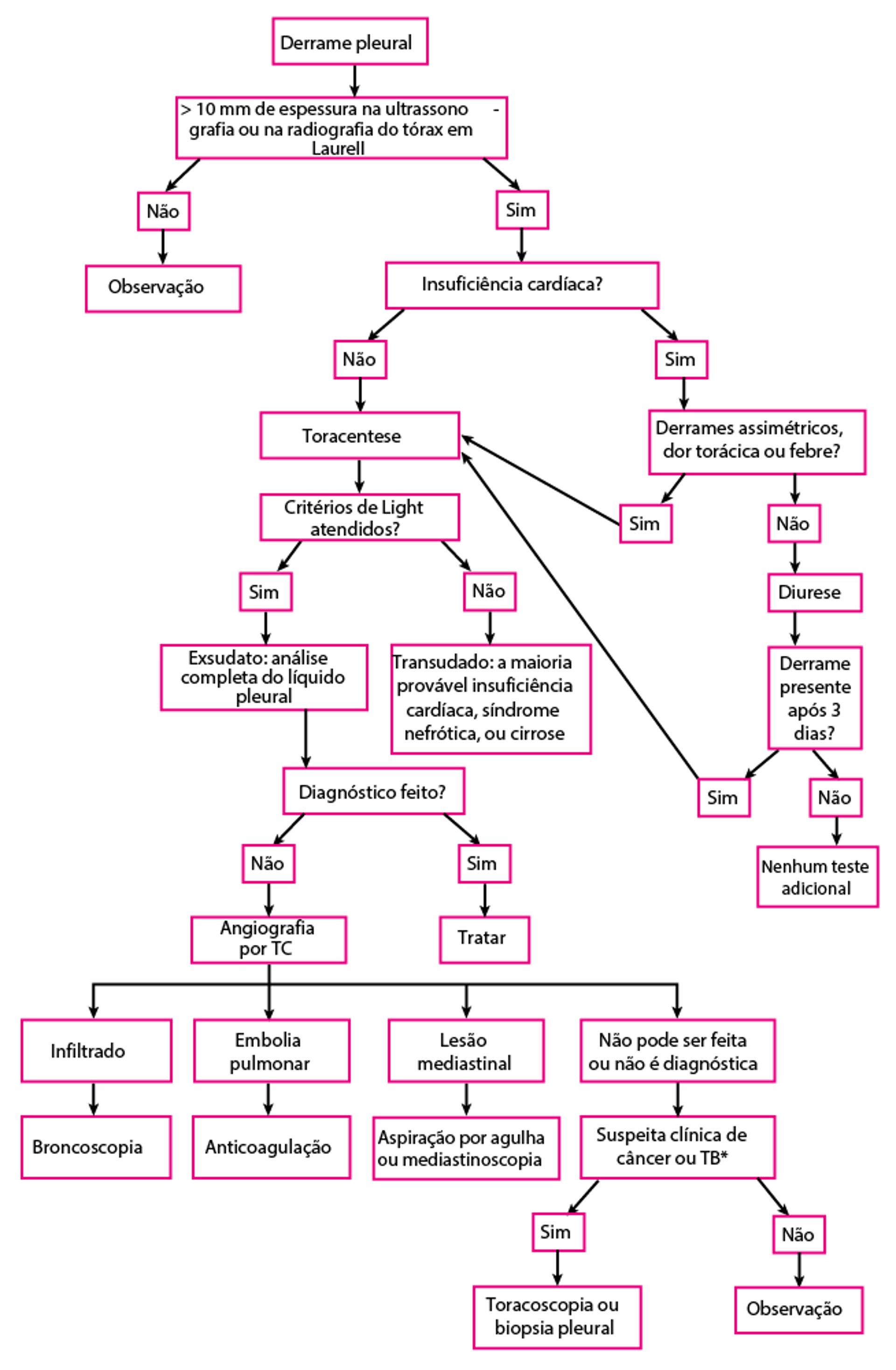
*De acordo com a presença de febre, perda ponderal, história de câncer ou outros sintomas sugestivos.
TB = tuberculose.
Nesses tópicos
*De acordo com a presença de febre, perda ponderal, história de câncer ou outros sintomas sugestivos.
TB = tuberculose.